Alabama Abc List . Web thinking about buying a bottle of liquor, but wondering what it would cost at an alabama abc store? Web beginning january 1, 2023, the alabama abc select spirits stores will offer the allocated items that we receive on a monthly basis. Operates retail and wholesale outlets in areas of the state where the sale of alcoholic beverages has been approved. Web discover the full list of all 50 states within the united states of america in alphabetical order. Get real facts and information on. Web download as an excel sheet. Use the search tool below to. Following the era of prohibition, each state individually decided how alcoholic. Web alabama alcoholic beverage control board.
from whnt.com
Operates retail and wholesale outlets in areas of the state where the sale of alcoholic beverages has been approved. Get real facts and information on. Web download as an excel sheet. Use the search tool below to. Web thinking about buying a bottle of liquor, but wondering what it would cost at an alabama abc store? Web discover the full list of all 50 states within the united states of america in alphabetical order. Web alabama alcoholic beverage control board. Web beginning january 1, 2023, the alabama abc select spirits stores will offer the allocated items that we receive on a monthly basis. Following the era of prohibition, each state individually decided how alcoholic.
Alabama ABC Board hosts Huntsville career fair
Alabama Abc List Following the era of prohibition, each state individually decided how alcoholic. Web discover the full list of all 50 states within the united states of america in alphabetical order. Following the era of prohibition, each state individually decided how alcoholic. Operates retail and wholesale outlets in areas of the state where the sale of alcoholic beverages has been approved. Get real facts and information on. Web download as an excel sheet. Web thinking about buying a bottle of liquor, but wondering what it would cost at an alabama abc store? Use the search tool below to. Web alabama alcoholic beverage control board. Web beginning january 1, 2023, the alabama abc select spirits stores will offer the allocated items that we receive on a monthly basis.
From alabcboard.gov
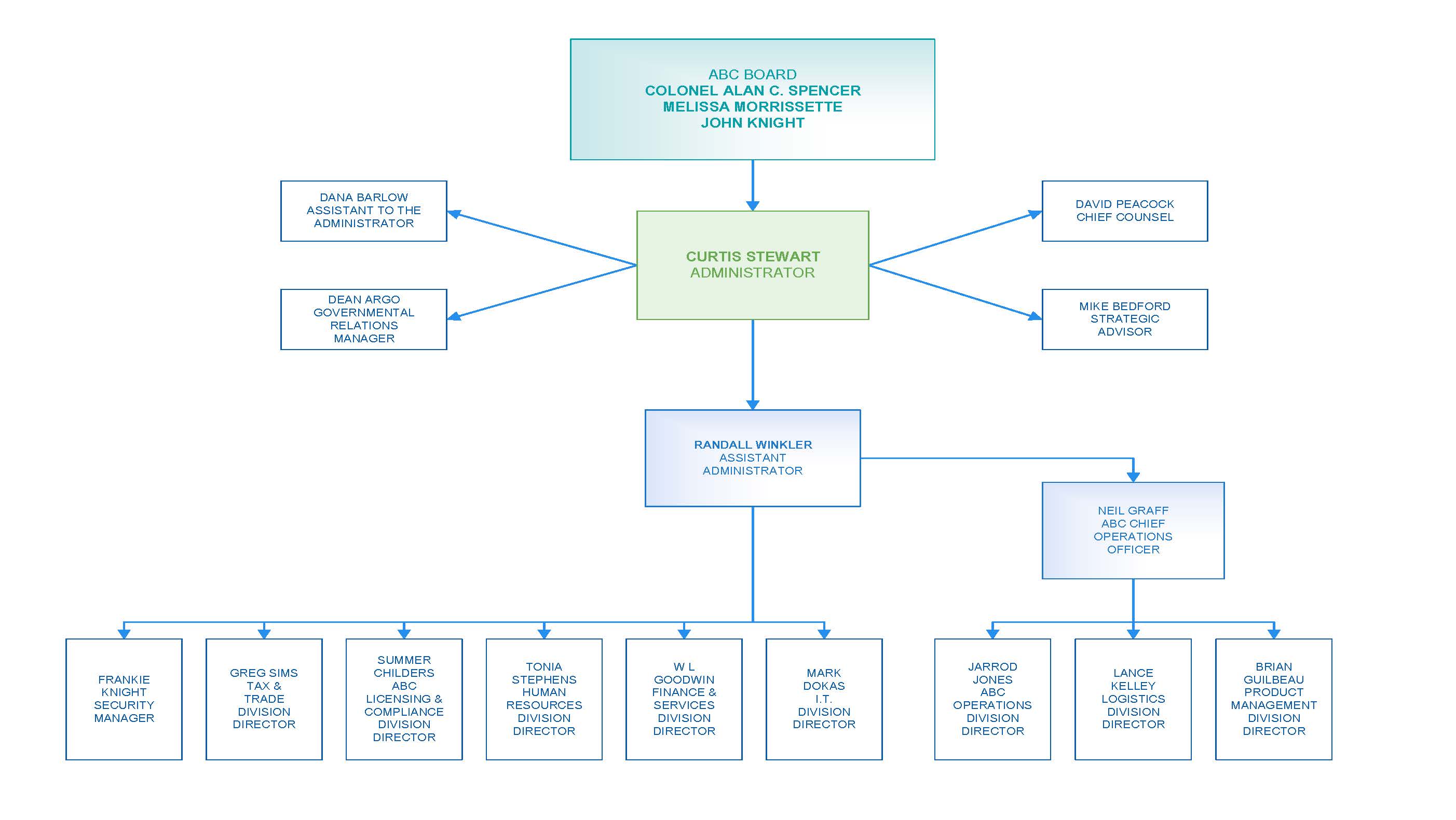
Organization Chart Alabama ABC Board Alabama Abc List Web download as an excel sheet. Following the era of prohibition, each state individually decided how alcoholic. Web thinking about buying a bottle of liquor, but wondering what it would cost at an alabama abc store? Use the search tool below to. Operates retail and wholesale outlets in areas of the state where the sale of alcoholic beverages has been. Alabama Abc List.
From whnt.com
Alabama ABC Board hosts Huntsville career fair Alabama Abc List Web thinking about buying a bottle of liquor, but wondering what it would cost at an alabama abc store? Operates retail and wholesale outlets in areas of the state where the sale of alcoholic beverages has been approved. Web download as an excel sheet. Web beginning january 1, 2023, the alabama abc select spirits stores will offer the allocated items. Alabama Abc List.
From www.walmart.com
Types Of Dinosaurs Dino Identification Alphabet AZ Abc TShirt Unisex Alabama Abc List Web alabama alcoholic beverage control board. Operates retail and wholesale outlets in areas of the state where the sale of alcoholic beverages has been approved. Get real facts and information on. Use the search tool below to. Web beginning january 1, 2023, the alabama abc select spirits stores will offer the allocated items that we receive on a monthly basis.. Alabama Abc List.
From www.abc.com.py
Gabriel propulsa al Arsenal en la Premier FĂștbol Internacional ABC Alabama Abc List Web alabama alcoholic beverage control board. Web download as an excel sheet. Get real facts and information on. Web discover the full list of all 50 states within the united states of america in alphabetical order. Web thinking about buying a bottle of liquor, but wondering what it would cost at an alabama abc store? Web beginning january 1, 2023,. Alabama Abc List.
From www.rocketcitynow.com
Alabama ABC issues new rules for limitedrelease spirits Alabama Abc List Web alabama alcoholic beverage control board. Following the era of prohibition, each state individually decided how alcoholic. Web download as an excel sheet. Web beginning january 1, 2023, the alabama abc select spirits stores will offer the allocated items that we receive on a monthly basis. Operates retail and wholesale outlets in areas of the state where the sale of. Alabama Abc List.
From www.walmart.com
Cool Pillowcase Teal Pillowcases Kids Silk Pillowcase for Hair Hair Alabama Abc List Get real facts and information on. Web discover the full list of all 50 states within the united states of america in alphabetical order. Web thinking about buying a bottle of liquor, but wondering what it would cost at an alabama abc store? Web download as an excel sheet. Web alabama alcoholic beverage control board. Operates retail and wholesale outlets. Alabama Abc List.
From www.walmart.com
LISUEYNE 24 V Ride on Car, Licensed Silverado HD 2 Seater Electric Car Alabama Abc List Operates retail and wholesale outlets in areas of the state where the sale of alcoholic beverages has been approved. Web beginning january 1, 2023, the alabama abc select spirits stores will offer the allocated items that we receive on a monthly basis. Web discover the full list of all 50 states within the united states of america in alphabetical order.. Alabama Abc List.
From www.walmart.com
Autumn New Women's Fashion Simple Casual Double Waist Wide Leg Jeans Alabama Abc List Web alabama alcoholic beverage control board. Web beginning january 1, 2023, the alabama abc select spirits stores will offer the allocated items that we receive on a monthly basis. Web thinking about buying a bottle of liquor, but wondering what it would cost at an alabama abc store? Following the era of prohibition, each state individually decided how alcoholic. Get. Alabama Abc List.
From www.antiquesnavigator.com
ALABAMA ABC ALCOHOLIC BEVERAGE CONTROL State Police Patch DUI DWI Alabama Abc List Use the search tool below to. Web discover the full list of all 50 states within the united states of america in alphabetical order. Get real facts and information on. Operates retail and wholesale outlets in areas of the state where the sale of alcoholic beverages has been approved. Web download as an excel sheet. Web alabama alcoholic beverage control. Alabama Abc List.
From store.lexisnexis.com
Alabama Rules Annotated LexisNexis Store Alabama Abc List Following the era of prohibition, each state individually decided how alcoholic. Operates retail and wholesale outlets in areas of the state where the sale of alcoholic beverages has been approved. Web download as an excel sheet. Use the search tool below to. Get real facts and information on. Web thinking about buying a bottle of liquor, but wondering what it. Alabama Abc List.
From gerdaysaundra.pages.dev
Alabama Football Schedule 2024 Predictions And Predictions Rica Venita Alabama Abc List Get real facts and information on. Web alabama alcoholic beverage control board. Following the era of prohibition, each state individually decided how alcoholic. Use the search tool below to. Web download as an excel sheet. Web beginning january 1, 2023, the alabama abc select spirits stores will offer the allocated items that we receive on a monthly basis. Operates retail. Alabama Abc List.
From www.walmart.com
ABC Dino Identification AZ Types Of Dinosaurs Alphabet TShirt Alabama Abc List Web beginning january 1, 2023, the alabama abc select spirits stores will offer the allocated items that we receive on a monthly basis. Web download as an excel sheet. Operates retail and wholesale outlets in areas of the state where the sale of alcoholic beverages has been approved. Web thinking about buying a bottle of liquor, but wondering what it. Alabama Abc List.
From notability.com
ABC List (abc) Notability Gallery Alabama Abc List Web thinking about buying a bottle of liquor, but wondering what it would cost at an alabama abc store? Web discover the full list of all 50 states within the united states of america in alphabetical order. Web beginning january 1, 2023, the alabama abc select spirits stores will offer the allocated items that we receive on a monthly basis.. Alabama Abc List.
From www.google.com
Alabama ABC Stores Google My Maps Alabama Abc List Web download as an excel sheet. Web alabama alcoholic beverage control board. Get real facts and information on. Web beginning january 1, 2023, the alabama abc select spirits stores will offer the allocated items that we receive on a monthly basis. Use the search tool below to. Operates retail and wholesale outlets in areas of the state where the sale. Alabama Abc List.
From learningdbproceeded.z14.web.core.windows.net
Colorful Printable Alphabet Letters Alabama Abc List Use the search tool below to. Web discover the full list of all 50 states within the united states of america in alphabetical order. Web beginning january 1, 2023, the alabama abc select spirits stores will offer the allocated items that we receive on a monthly basis. Get real facts and information on. Operates retail and wholesale outlets in areas. Alabama Abc List.
From asiwcf.org
ABC Alabama Chapter Alabama Self Insured Worker's Compensation Fund Alabama Abc List Web beginning january 1, 2023, the alabama abc select spirits stores will offer the allocated items that we receive on a monthly basis. Operates retail and wholesale outlets in areas of the state where the sale of alcoholic beverages has been approved. Web download as an excel sheet. Web alabama alcoholic beverage control board. Web discover the full list of. Alabama Abc List.
From www.walmart.com
Zoo Animal Alphabet ABCs Animals Learning AZ ABC Letters TShirt Alabama Abc List Web download as an excel sheet. Operates retail and wholesale outlets in areas of the state where the sale of alcoholic beverages has been approved. Web beginning january 1, 2023, the alabama abc select spirits stores will offer the allocated items that we receive on a monthly basis. Get real facts and information on. Web thinking about buying a bottle. Alabama Abc List.
From mynbc15.com
Alabama ABC Board launches app for searching for product availability Alabama Abc List Operates retail and wholesale outlets in areas of the state where the sale of alcoholic beverages has been approved. Following the era of prohibition, each state individually decided how alcoholic. Web beginning january 1, 2023, the alabama abc select spirits stores will offer the allocated items that we receive on a monthly basis. Web download as an excel sheet. Web. Alabama Abc List.